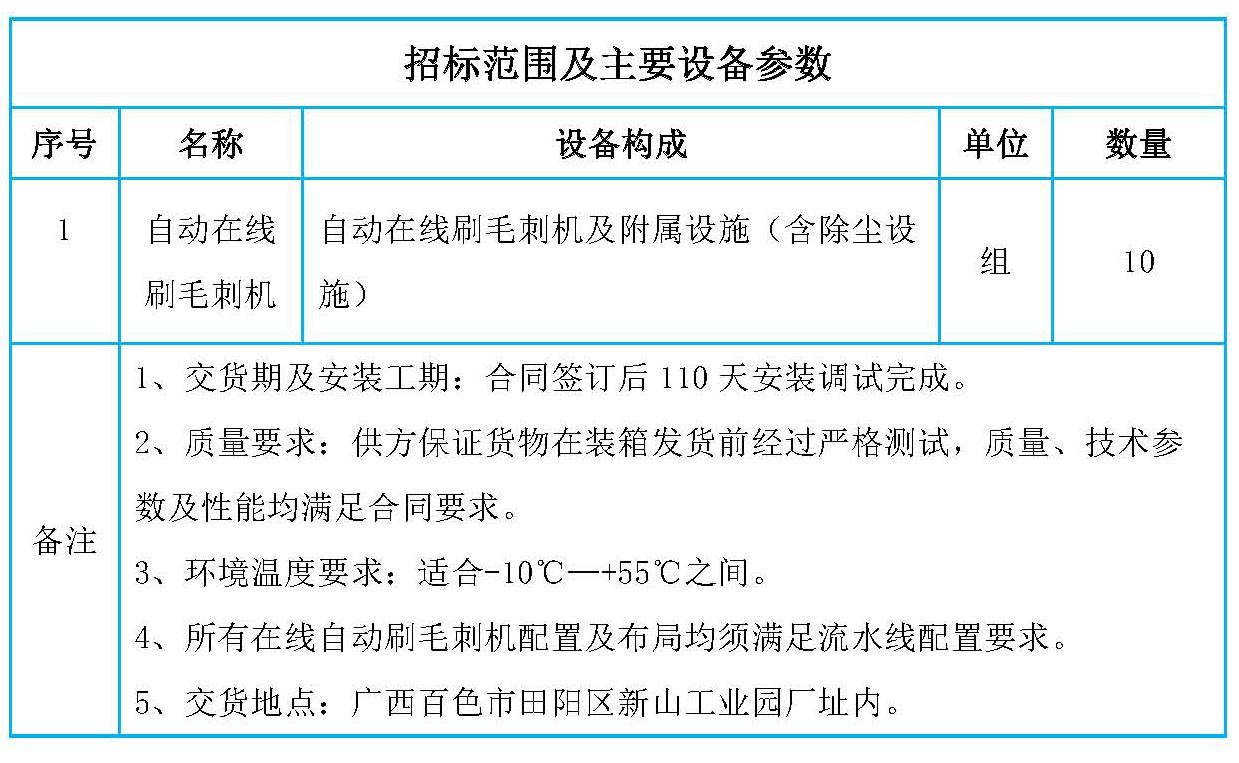
广西百矿新材料技术有限公司位于广西百色市田阳区新山工业园,规划筹建年产量1000万只铝合金轻量化轮毂项目,分两期建设,一期和二期生产规模各520万只。一期机加粗加工自动在线刷毛刺设备由刷毛刺机及除尘机构成,用于机加工后,将轮毂表面及轮幅尖角通过上下毛刷的配合转动磨出圆角满足产品生产工艺所需,现广西百矿新材料技术有限公司就2020年铝合金轮毂项目(一期)自动在线刷毛刺机设备采购及安装项目进行招标。

17.07万

17.18万

7373

1.41万

7792

7450

1.13万

1.12万

1.04万

1.35万

1.09万
7936

1.04万

1.19万

2681

9653
7604

7564

3288

2509